
日前,应急管理部、工业和信息化部、公安部、交通运输部联合发布公告:为认真贯彻落实《危险化学品安全综合治理方案》,深刻吸取事故教训,加强危险化学品全生命周期管理,强化安全风险防控,有效防范遏制重特大事故,切实保障人民群众生命和财产安全,应急管理部、工业和信息化部、公安部、交通运输部联合制定了《特别管控危险化学品目录(第一版)》,现予公告。
对列入《特别管控危险化学品目录(第一版)》的危险化学品应针对其产生安全风险的主要环节,在法律法规和经济技术可行的条件下,研究推进实施以下管控措施,最大限度降低安全风险,有效防范遏制重特大事故。
一、建设信息平台,实施全生命周期信息追溯管控
推进全国危险化学品监管信息共享平台建设,构建特别管控危险化学品从生产、储存、使用到产品进入物流、运输、进出口环节的全生命周期追溯监管体系,完善信息共享机制,确保相关部门监管信息实时动态更新。在特别管控危险化学品的产品包装以及中型散装容器、大型容器、可移动罐柜和罐车上加贴二维码或电子标签,利用物联网、云计算、大数据等现代信息技术手段,实现特别管控危险化学品的全生命周期过程跟踪、信息监控与追溯。二、实施统一规范包装管理
统一规范特别管控危险化学品产品包装的分类、防护材料、标志标识等技术要求以及中型散装容器、大型容器、可移动罐柜和罐车的设计、制造、试验方法、检验规则、标志标识、包装规范、使用规范等技术要求,严格实施涉及特别管控危险化学品的危险货物的包装性能检验和包装使用鉴定。三、严格安全生产准入
对特别管控危险化学品的建设项目从严审批,严格从业人员准入,对不符合安全生产法律法规、国家标准、行业标准和产业布局规划的建设项目一律不予审批。四、强化运输管理
建立健全并严格执行充装和发货查验、核准、记录制度,加强运输车辆行车路径和轨迹、卫星定位以及运输从业人员的管理,从源头杜绝违法运输行为,降低安全风险。利用危险货物道路运输车辆动态监控,强化特别管控危险化学品道路运输车辆运行轨迹以及超速行驶、疲劳驾驶等违法行为的在线监控和预警。加快推动实施道路、铁路危险货物运输电子运单管理,重点实现特别管控危险化学品的流向监控。五、实施储存定置化管理
相关单位(港口、学校除外)应在危险化学品专用仓库内划定特定区域、仓间或者储罐定点储存特别管控危险化学品,提高管理水平,合理调控库存量、周转量,加强精细化管理,实现特别管控危险化学品的定置管理。加强港口危险货物储存管理,危险货物港口经营人应当在危险货物专用仓库、堆场、储罐储存特别管控危险化学品,并严格按照有关法律法规标准实施隔离,建立作业信息系统,实时记录特别管控危险化学品的种类、数量、货主信息等,并在作业场所以外备份。六、其他要求
通过海运、空运、铁路、管道运输的特别管控危险化学品,应依照主管部门的规定执行。
特别管控危险化学品的管控措施,法律、行政法规、规章另有规定的,依照其规定。
对科学实验必须的试剂类产品暂不纳入本目录管理,但有关单位可根据人才培养、科学研究的实际情况和存在的风险,采取措施加强管理。根据《城镇燃气管理条例》要求,城镇燃气不适用本目录及特别管控措施。
注:
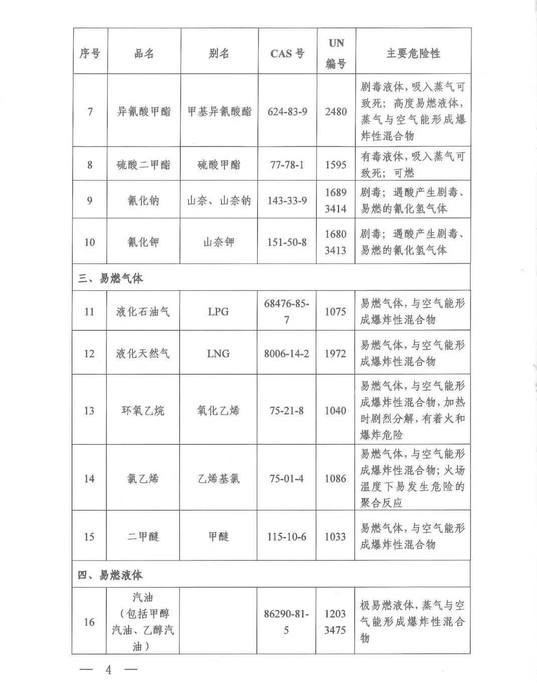
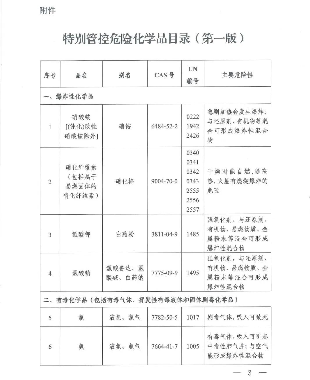
1.特别管控危险化学品是指固有危险性高、发生事故的安全风险大、事故后2.序号是指《特别管控危险化学品目录(第一版)》中的顺序号。3.品名是指根据《化学命名原则》(1980)确定的名称。4.别名是指除品名以外的其他名称,包括通用名、俗名等。5.CAS号是指美国化学文摘社对化学品的唯一登记号。7.主要危险性是指特别管控危险化学品最重要的危险特性。8.所列条目是指该条目的工业产品或者纯度高于工业产品的化学品。9.符合国家标准《化学试剂 包装及标志》(GB 15346-2012)的试剂类产品不适用本目录及特别管控措施。10.纳入《城镇燃气管理条例》管理范围的燃气不适用本目录及特别管控措施。国防科研单位生产的特别管控危险化学品不适用本目录。11.硝酸铵、氯酸钾的销售、购买审批管理环节按民用爆炸物品的有关规定进行管理。12.通过海运、空运、铁路、管道运输的特别管控危险化学品,应依照主管部门的规定执行。具体公告如下
(滑动查看)
进出口危险化学品申报指南



